AUTORIDADE ANTIDOPAGEM DE PORTUGAL (ADoP)

A Autoridade Antidopagem de Portugal (ADoP) é a organização nacional antidopagem com funções no controlo e na luta contra a dopagem no desporto, nomeadamente enquanto entidade responsável pela adoção de regras com vista a desencadear, implementar ou aplicar qualquer fase do procedimento de controlo de dopagem.

A ADoP exerce as suas competências no território nacional e, sempre que solicitada pela Agência Mundial Antidopagem (AMA) ou federações internacionais, no estrangeiro.

A ADoP colabora com os organismos nacionais e internacionais com responsabilidade na luta contra a dopagem no desporto.

Criada pela publicação da Lei n.º 27/2009, de 19 de junho, a ADoP veio substituir o Conselho Nacional Antidopagem (CNAD) enquanto organização nacional antidopagem de Portugal.

Actualmente e de modo a assegurar a conformidade plena da legislação nacional com os princípios do Código Mundial Antidopagem 2021, foi publicada a Lei n.º 81/2021, de 30 de novembro

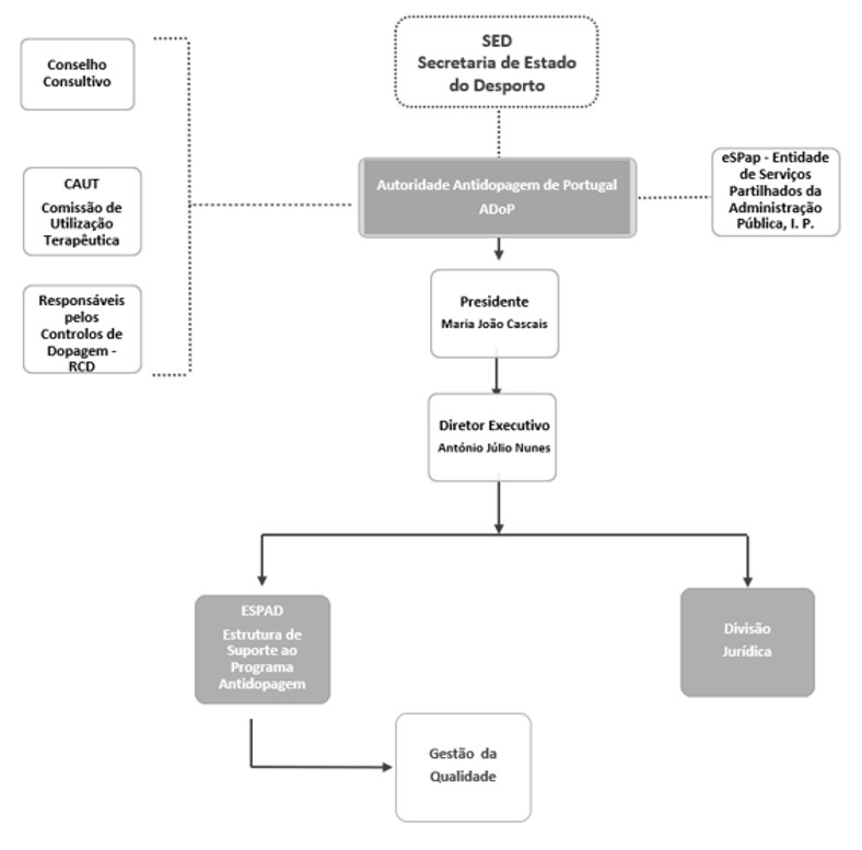
Equipa / Organograma

Estrutura organizacional

Presidente em Regime de Substituição
Maria João Cascais

Diretor Executivo
António Júlio Nunes

Secretária
Cristiana Costa

Motorista
Manuel Graça

Estrutura de Suporte ao Programa Antidopagem (ESPAD)

 

Gabinete de Investigação e Intelligence
  António Júlio Nunes

 

Gestão de Resultados
António Júlio Nunes

Programa Nacional Antidopagem (PNA)
Tânia Godinho
Mário Paulo

Informação e Educação
Ricardo Godinho


Gestão da Qualidade
António Júlio Nunes
Sofia Neves

Sistema de Localização
Sofia Neves

Passaporte Biológico
Fernando Freitas

 

Área Financeira
Raquel Cunha

Sistema de Autorizações de Utilização Terapêutica
Pedro da Mata
 Isabel Viveiros
Cidália Alves

Apoio Logístico
Manuela Pereira


Divisão Jurídica (DJ)

Chefe da Divisão Jurídica
Lúcia Rocha 

Jurista
Mário Ribeiro 

Conselho consultivo

O conselho consultivo é o órgão de natureza consultiva da ADoP, competindo -lhe emitir pareceres não vinculativos sempre que para tal for solicitado pela ADoP.

O conselho consultivo é composto pelos seguintes elementos:

Presidente da ADoP, que preside

Diretor executivo da ADoP

Representante designado pelo presidente do Instituto Português do Desporto e da Juventude, I. P. (IPDJ, I. P.)

Representante indicado pelo Comité Olímpico de Portugal

Representante indicado pelo Comité Paralímpico de Portugal

Representante indicado pela Confederação do Desporto de Portugal

Representante da Direção -Geral da Saúde
Representante do INFARMED — Autoridade Nacional do Medicamento e Produtos de Saúde, I. P.
Representante da Ordem dos Enfermeiros
Representante da Ordem dos Farmacêuticos

Representante da Ordem dos Médicos

Representante do Serviço de Intervenção nos Comportamentos Aditivos e nas Dependências
Representante da Polícia Judiciária
Representante indicado pela Comissão de Atletas Olímpicos
Representante indicado pela Comissão de Atletas Paralímpicos
Representante designado pelos órgãos de governo próprio de cada Região Autónoma
Representante designado pela Autoridade de Segurança Alimentar e Económica

Legislação

HISTÓRIA DA LUTA CONTRA A DOPAGEM EM PORTUGAL

Portugal tem um longo historial na luta contra a dopagem no desporto. Desde muito cedo que o nosso país tomou consciência da importância fundamental de dispor de um sistema eficaz de luta contra a dopagem no desporto, de forma a preservar a saúde dos praticantes desportivos e a verdade desportiva.

No final dos anos 60, o Movimento Desportivo tomou consciência plena da existência desta problemática. Em 1968, o Comité Olímpico Internacional (COI) decidiu realizar pela primeira vez controlos de dopagem no Jogos Olímpicos de Verão, que decorreram na cidade do México.

Nesse mesmo ano, foi realizado o primeiro controlo de dopagem no nosso país, no decurso da Volta a Portugal em bicicleta, pelos Dr. Carlos Tapadinhas e Carlos Bicó. O controlo foi solicitado pelo então Director-Geral dos Desportos, Dr. Armando Rocha e as análises foram realizadas num laboratório particular em Lisboa.

No final dos anos 60 e no decurso dos anos 70, os controlos foram realizados, na sua grande maioria, na modalidade de ciclismo e segundo os regulamentos da Union Cycliste Internationale.

Inicialmente, as análises foram realizadas na Faculdade de Farmácia de Lisboa pelo Prof. Doutor Borralho Graça, passando mais tarde, no período compreendido entre 1974 e 1981, a ser realizados na Faculdade de Farmácia de Coimbra pelo Prof. Doutor Proença da Cunha.

Nas análises realizadas no ciclismo entre 1969 e 1984, cerca de 11% dos resultados revelaram-se positivos, o que embora representando uma percentagem elevada, estava ainda assim aquém do que se passava noutros países. No entanto, os procedimentos analíticos eram então realizados essencialmente com métodos cromatográficos, muito menos sensíveis do que os utilizados actualmente, essencialmente na detecção de certos compostos como os esteróides anabolizantes, cuja utilização já se suspeitava naquela altura.

Em 1970, Portugal publica o primeiro diploma legal onde a temática da dopagem é abordada: o Decreto-Lei n.º 420/70.

As autoridades portuguesas, preocupadas com a situação decidem criar, em 1977, a Comissão para Regulamentação do Controlo Antidopagem, coordenada pelo Dr. Orlando Azinhais, que representou a estrutura pioneira do que viria a ser a primeira organização nacional antidopagem do nosso país: o Conselho Nacional Antidopagem (CNAD).

Em Setembro de 1979, é publicada a primeira Legislação sobre o Controlo Anti-Doping, o Decreto-Lei n.º 374/79, legislação regulamentada no início de 1980 pela Portaria n.º 373/80, tendo ambos os diplomas sido debatidos previamente à sua adoção, no Conselho Superior de Educação Física e Desporto.

No final dos anos 70, inicia-se a instalação do Laboratório de Análises do Doping nas instalações do Centro de Medicina Desportiva de Lisboa pelas mãos do Prof. Doutor Lesseps dos Reys. No entanto, o laboratório só viria a ser criado oficialmente em 1985, pelo Dr. Júlio Miranda Calha, então Secretário de Estado do Desporto, através da publicação do Despacho n.º 29/85, de 12 de agosto, recebendo a denominação de Laboratório de Análises de Doping e Bioquímica, pois possuía um departamento distinto para cada área.

Em 1987, o Laboratório de Análises do Doping foi acreditado pelo Comité Olímpico Internacional (COI), passando a fazer parte de um grupo muito restrito de laboratórios acreditados a nível mundial.

A partir de 1982, as análises começaram a ser efetuadas no Laboratório de Análises de Doping, passando a ser controladas outras modalidades para além do ciclismo, com base na legislação publicada no final de 1979. O número de modalidades desportivas controladas no nosso país foi aumentando de forma progressiva, tendo ultrapassado as 10 modalidades em 1988, as 20 modalidades em 1992, as 30 modalidades em 1998, as 40 modalidades em 2000 e as 50 modalidades em 2004.

Embora o número de modalidades controladas tenha vindo a aumentar progressivamente, só a partir do ano de 1998 é que o Conselho Nacional Antidopagem (CNAD) passou a conceber anualmente um verdadeiro Programa Nacional Antidopagem (PNA) em cooperação estreita com as Federações Desportivas titulares de utilidade pública desportiva.

O Comité Olímpico Internacional, preocupado com a utilização crescente de esteroides anabolizantes e de outras substâncias dopantes com efeitos de longa duração, concebeu em 1994 os controlos de dopagem fora de competição. O nosso país implementou esses controlos ainda no ano de 1994 e tem vindo a realizar um número crescente ano após ano, reconhecendo o seu papel fundamental na dissuasão do uso de substâncias dopantes.

A 16 de Novembro de 1989, é aprovada, em Estrasburgo, a Convenção Contra a Dopagem, do Conselho da Europa, assinada pelo nosso país em 1990 e ratificada em 1994 com a publicação do Decreto-Lei n.º 2/94, de 20 de Janeiro.

Fruto da aprovação da Convenção contra a Dopagem, do Conselho da Europa, e do trabalho da Subcomissão de Dopagem e Bioquímica, do COI, surge uma nova definição de dopagem, que inspira a atualização da legislação portuguesa, sendo publicado em 1990 o Decreto-Lei n.º 105/90, de 23 de Março, regulamentado pela Portaria n.º 130/91.

Com este Decreto-Lei, é criado o Conselho Nacional Antidopagem (CNAD), que assume então a definição da política de luta contra a dopagem em Portugal. 

Legislação Nacional em vigor

Lei n.º 81/2021, de 30 de novembro

Aprova a lei antidopagem no desporto, adotando na ordem jurídica interna as regras estabelecidas no Código Mundial Antidopagem e revogando a Lei n.º 38/2012, de 28 de agosto.

Lei n.º 33/2014, de 16 de junho

Introduz a primeira alteração à Lei n.º 74/2013, de 6 de setembro, que cria o Tribunal Arbitral do Desporto e aprova a respetiva lei. Primeira alteração à Lei n.º 38/2012, de 28 de agosto.

Portaria n.º 436/2022, de 1 de abril

Aprova as normas de execução regulamentar da Lei n.º 81/2021, de 30 de novembro, que estabelece o regime jurídico da luta contra a dopagem no desporto.

Portaria nº 321/2024/1, de 10 de dezembro

Aprova a Lista de Substâncias e Métodos Proibidos para 2025, revogando a Portaria n.º 455-A/2023, de 29 de dezembro

Portaria n.º 232/2014, de 13 de novembro

Primeira alteração à Portaria n.º 11/2013, de 11 de janeiro, que determina que as ações de controlo de dopagem podem ser realizadas por médicos, enfermeiros e técnicos de diagnóstico e terapêutica (análises clínicas), criando assim a figura de RCD – Responsável pelo Controlo de Dopagem.

Despacho n.º 15350/2016, de 21 de dezembro

Estabelece as determinação da ADoP relativamente às solicitações de AUT em 2017.

Despacho n.º 2318/2015, de 6 de março

Aprova o cartão de identificação dos funcionários e responsáveis pelo controlo de dopagem (RCD) da ADoP.

Despacho n.º 10325/2024, de 2 de setembro

Aprova a tabela de taxas e preços de venda de bens e serviços prestados pela Autoridade Antidopagem de Portugal.


Convenções Internacionais

Convenção Europeia contra a Dopagem
Decreto n.º 2/94, de 20 de janeiro
Aprova, para ratificação, a Convenção Europeia contra o Doping.

Convenção Internacional contra a Dopagem no Desporto (UNESCO)
Decreto n.º 4-A/2007, de 20 de março
Aprova a Convenção Internacional contra a Dopagem no Desporto, e seus anexos I e II, adoptados pela 33.ª sessão da Conferência Geral da UNESCO, em 19 de Outubro de 2005.


Agência Mundial Antidopagem (AMA)

Em 1 de janeiro de 2021 entrou em vigor uma nova versão do Código Mundial Antidopagem, bem como das Normas Internacionais de aplicação obrigatória que lhe estão associadas. Podem consultar-se abaixo esses documentos.

Código Mundial Antidopagem
(Word Anti-Doping Code – 2021)

Declaração dos Direitos Antidopagem dos Atletas 
(Athletes’ Anti-Doping Rights Act – 2019) 

Norma Internacional de Testes e Investigações 
(International Standard for Testing and Investigations – ISTI 2023)

Norma Internacional para os Laboratórios 
(International Standard for Laboratories – ISL 2021)

Norma Internacional para a Autorização de Utilização Terapêutica 
(International Standard for Therapeutic Use Exemptions – ISTUE 2023)

Norma Internacional para a Proteção da Privacidade e dos Dados Pessoais
(International Standard for the Protection of Privacy and Personal Information – ISPPPI 2021)

Norma Internacional para a Gestão de Resultados
(International Standard for Results Management – ISRM 2023)

Norma Internacional para a Educação
(International Standard for Education – ISE 2021)

Norma Internacional de Conformidade do Código pelos Signatários
(International Standard for Code Compliance by Signatories – ISCCS 2024)

Norma Internacional para a Lista de Substâncias e Métodos Proibidos
(International Standard for Prohibited List – 2025)

Outros normativos

Lei n.º 39/2012, de 28 de agosto
Aprova o regime da responsabilidade técnica pela direção e orientação das atividades desportivas desenvolvidas nas instalações desportivas que prestam serviços desportivos na área da manutenção da condição física (fitness), designadamente aos ginásios, academias ou clubes de saúde (healthclubs).

Estabelece, no seu artigo 18.º, a proibição de recomendar ou comercializar nesses estabelecimentos quaisquer substâncias ou métodos que integrem a Lista de Substâncias e Métodos Proibidos em vigor.

Lei n.º 40/2012, de 28 de agosto
Estabelece o regime de acesso e exercício da atividade de treinador de desporto.

Lei n.º 74/2013, de 6 de setembro
Cria o Tribunal Arbitral do Desporto, entidade jurisdicional independente, nomeadamente dos órgãos da administração pública do desporto e dos organismos que integram o sistema desportivo, com competência específica para administrar a justiça relativamente a litígios que relevam do ordenamento jurídico desportivo ou relacionados com a prática do desporto em Portugal.

Resolução sobre o Controlo Antidopagem
Resolução da Assembleia da República n.º 20/98, de 28 de abril, sobre o controlo antidopagem.

Até à criação do CNAD, a luta contra a dopagem centrava-se unicamente na realização de controlos de dopagem. Com a criação do Conselho são lançadas as primeira iniciativas educativas neste âmbito, seguindo as recomendações da Convenção Contra a Dopagem. No entanto, teríamos que esperar pelo ano de 1997 para assistirmos ao lançamento da primeira campanha educativa e informativa devidamente estruturada e dirigida a diversos grupos-alvo.

No final de 2003, é lançado pelo CNAD o programa “Desporto Saudável”, que – aproveitando o facto de se comemorar em 2004 o Ano Europeu da Educação pelo Desporto – quis contribuir para educar os praticantes desportivos, agentes desportivos (dirigentes, treinadores, médicos, paramédicos, entre outros) e os jovens em idade escolar, em relação à temática da luta contra a dopagem.

Portugal foi um dos primeiros países a nível mundial a reconhecer um direito fundamental dos praticantes desportivos – o direito ao tratamento. Em 1994, o CNAD criou um sistema de notificação da utilização de substâncias dopantes para tratamento de situações patológicas, para que o praticante desportivo pudesse exercer esse direito fundamental, que só viria a ser reconhecido a nível internacional em 2003 pela Norma Internacional de Autorização para Utilização Terapêutica (AUT) da  Agência Mundial Antidopagem (AMA)

Portugal tem participado ativamente, desde a assinatura da Convenção Contra a Dopagem, do Conselho da Europa, em 1990, nas atividades do Grupo de Monitorização e dos Grupos de Trabalho (Educação, Ciência e Jurídico) daquela Convenção.

Preocupado com a dimensão atingida pela utilização de substâncias dopantes, o COI organiza, no início de 1999, a primeira Conferência Mundial contra a Dopagem, onde diversas organizações do Movimento Desportivo e países de todo o mundo decidem criar a Agência Mundial Antidopagem (AMA). Portugal participou ativamente nessa conferência e no grupo de trabalho criado no COI para elaboração dos primeiros estatutos daquela entidade.

No final de 1999, é criada oficialmente a AMA – Agência Mundial Antidopagem, fundação de direito privado, financiada pelo Movimento Desportivo e pelas autoridades públicas de todo o mundo, tendo o Secretário de Estado do Desporto, Dr. Vasco Lynce de Faria, sido designado para o seu Conselho de Fundadores.

Portugal participou ativamente na elaboração do Código Mundial Antidopagem e das Normas Internacionais emanadas pela AMA. Em Março de 2005, a  Agência Mundial Antidopagem (AMA) organiza a segunda Conferência Mundial Contra a Dopagem, que decorreu em Copenhaga, onde foi aprovado o Código Mundial Antidopagem. Nessa Conferência, Portugal, através do Secretário de Estado da Juventude e Desporto, Dr. Hermínio Loureiro, assinou a Declaração de Copenhaga.

Nesta Declaração, os países reconheceram o papel fundamental da AMA e comprometeram-se a colaborar no seu financiamento.

O nosso país tem colaborado ativamente com a AMA desde a sua criação, através da participação em diversas Comissões (Saúde, Medicina e Investigação, Acreditação de Laboratórios e Atletas), em missões de observadores independentes, em campanhas informativas e educativas e na realização de controlos de dopagem no âmbito do programa de controlos de dopagem fora de competição daquela organização.

Portugal participou ativamente na elaboração da Convenção Internacional Contra a Dopagem da UNESCO, documento fundamental para que os países de todo o mundo pudessem reconhecer a Agência Mundial Antidopagem, o Código Mundial Antidopagem, as Normas Internacionais e estabelecer princípios comuns no âmbito da luta contra a dopagem. Esta Convenção viria a ser aprovada pela Conferência Geral da UNESCO em Outubro de 2005.

Em suma, podemos concluir que Portugal tem desenvolvido, desde o final dos anos sessenta, um sólido sistema de luta contra a dopagem, através da criação de instrumentos jurídicos, do lançamento de campanhas educativas e informativas, da implementação de um programa de controlos de dopagem em competição e fora de competição e de um esforço notável de manter um laboratório acreditado, inicialmente pelo Comité Olímpico Internacional e atualmente pela Agência Mundial Antidopagem, desde 1987.

Em 2007, Portugal viria a ratificar a Convenção Internacional contra a Dopagem no Desporto da UNESCO, que representa um instrumento fundamental para que todos os países do mundo possam reconhecer o Código Mundial Antidopagem e as Normas Internacionais da AMA de forma a os incorporar no seu ordenamento jurídico.

Em 2009 foi publicado um novo regime jurídico da luta contra a dopagem no nosso país, com a aprovação da Lei n.º 27/2009, de 19 de Junho, e da Portaria n.º 1123/2009, de 1 de Outubro, visando nomeadamente a adaptação desse regime aos princípios definidos no Código Mundial Antidopagem. Com este novo regime jurídico surge a Autoridade Antidopagem de Portugal (ADoP), organização nacional antidopagem com funções no controlo e na luta contra a dopagem no desporto, nomeadamente enquanto entidade responsável pela adoção de regras com vista a desencadear, implementar ou aplicar qualquer fase do procedimento de controlo de dopagem. Esta Autoridade começou a exercer as funções que lhe estão atribuídas no início de 2010.

A necessidade de assegurar a plena conformidade da legislação nacional aplicável com o Código Mundial Antidopagem de 2021 levou à publicação da Lei n.º 81/2021, de 30 de novembro.